Реферат: Лингвистическая концепция Шлейхера
3. В этом типе языков слово, передавая и значение, и отношение, является единством в многообразии составных элементов и уподобляется животному организму. Это характерно для флективных языков. В концепции Шлейхера флективность – высшая ступень строя языков.
1.3 Коме натурализма, в концепции Шлейхера и другие минусы – неудачные гипотезы о двух периодах жизни и развития языка и так называемой триаде (заимствованной у Гегеля). В морфологической классификации языков Шлейхера чувствуется влияние немецкой классической философии, в частности идей Г. Гегеля. Заслуга Гегеля состоит в том, что он впервые представил весь естественный, исторический и духовный мир в виде процесса, т. е. в непрерывном движении, изменении, развитии. Однако как идеалист Гегель все многообразие форм движения сводил к трем этапам развития – это так называемая гегелевская «триада». Взаимоотношения между тезисом, антитезисом и синтезом характеризуются тем, что на втором этапе происходит снятие характерных черт первого этапа, на третьем этапе снимаются черты второго этапа и происходит как бы возврат к первому этапу, но на качественно новой основе, т. е. Третий этап – это ка бы следующая ступень развития первого этапа. Сравним теперь эти положения с мыслями Шлейхера; он пишет: « Если в первом классе языков мы встречали недифференцированную тождественность значения и отношения, чистое бытие значения в себе, если во втором классе дифференцируются звуки, обозначающие значение и отношение, отношение выступает в обособленном звуковом бытии для себя, то в третьем это различие включается в единство, но в единство, бесконечно более высокое, потому что оно выросло из различия, имеет его своей предпосылкой и включает его в себя, как снятый момент». Шлейхер подчеркивал, что между тремя четко дифференцированными типами языков, хотя эти типы и исчерпывают все возможные случаи, существуют переходные ступени.
Выделение трех типов языков выражает три ступени развития языка, «то же самое можно сказать о природе: в системе природных тел три вида _ кристалл, растение, животное – представляют собою эпохи в развитии земли»; « мы можем с полным правом рассматривать в процессе исторического развития минеральный организм как первый, растение – как второй, животное – как третий».Шлейхер, увлекавшийся ботаникой, стремился в развитии язвка найти аналогии с органическим миром.Так, три периода развития языка соответствуют трем царствам прирды ( минеральному, растительному, животному), знаменующим три ступени развития.
Морфологическая классификация Шлейхера оказала большое влияние на языкознание — в направлении разработки учения о типах языка. Его попытки рассмотреть морфологические классы языка как последовательные стадии его развития не получили признания как искусственные и надуманные, противоречащие фактам истории.
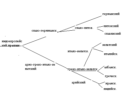
4. А. Шлейхнр был парвым языковедом, предложившим генетическую классификацию родственных языков индоевропейской языковой семьи. Он считал, что невозможно установить общий праязык всех языков земного шара; скорее всего существовало множество праязыков, но родственные языки всегда происходят из одного языка-основы. Языки, происходящие из одного праязыка, образуют языковой род, или языковое древо, оно затем делится на языковые семьи, или языковые ветви. Задача языковеда, по словам Шлейхера, заключается в том, чтобы «восстанавливать на основе доступных нам более поздних форм существовавшие в прошлом формы языка-основы семейства или же праязыка всего рода». Это гипотетическое восстановление звуков, форм, слов праязыка называется реконструкцией праязыка.
Рассматривая взаимоотношения индоевропейских языков как результат исторического развития, Шлейхер создает теорию родословного древа индоевропейских языков. По теории Шлейхера, индоевропейский праязык (Ursprache) в доисторический период распался на две группы праязыков (Grund-sprachen, промежуточных праязыков, языков-основ) — североевропейскую (славяно-германскую) и южноевропейскую (арио-греко-итало-кельтскую). В исторический период наибольшую близость к индоевропейскому языку сохранил древнеиндийский язык, наиболее удаленными оказались германский и балто-славянские праязыки. Теория родословного древа индоевропейских языков сохранилась в основном до наших дней. Нет никаких убедительных данных, чтобы опровергнуть положение о том, что в доисторический период расхождения и контакты родственных диалектов были большими, чем схождение гетерогенных языковых групп.
Конечно, многие частные положения теории в дальнейшем были уточнены, однако вопрос о месте германских языков среди индоевропейских и наличии балто-славянского языкового союза остается до сих пор дискуссионным.
Праязык и его реконструкция. Шлейхер считал индоевропейский язык единой системой форм (он даже в шутку сочинил на индоевропейском языке басню). Однако праязык был для него неисторической реальностью, а представлением о звуковой системе и системе форм слова — всего лишь моделью, которая необходима для динамического рассмотрения разнообразного материала индоевропейских языков; исторический принцип понимается, подчеркнуто ретроспективно.
Поскольку современные индоевропейские языки возникли путем разветвления и умножения, поскольку древнейший звуковой состав был простым, а структура корня и слова — однотипной, постольку возможно его восстановление — на основе наблюдений над всеми древнейшими индоевропейскими языками.
Задача компаративистики, по Шлейхеру, как раз и состоит в том, чтобы восстанавливать проформы на основе сохранившихся остатков индоевропейского праязыка в древних индоевропейских языках. Форму, которая в действительности не встречается, а только предполагается, Шлейхер обозначал звездочкой. Так, слово со значением отец засвидетельствовано в таких формах: санскр. pita, лат. pater, готск. fadar, др. - исл. factir. Исходя из этого общей формой могла бы быть форма pate или pater. Но Шлейхера такой эмпиризм не удовлетворяет: он восстанавливает идеальную проформу. Поскольку в индоевропейском языке предполагалось три гласных (a, i, и), а именительный падеж имени имел показатель -s, постольку идеальная проформа должна быть представлена как *patars, хотя это и противоречит реальным фактам индоевропейских языков.
Поэтому значение работ Шлейхера не в конкретных реконструкция, а в создании методики реконструкции, требовавшей восстановления идеальной проформы. «У естествоиспытателей, — подчеркивал подчеркнул Дельбрюк, - построенный тип праязыка есть не что иное, как формула, служащая для выражения изменяющихся мнений ученых о размерах и свойствах языкового материала, которые вынесли для себя отдельные языки из своего общего праязыка». Заметим, кстати, что четырехэлементный анализ Марра также был построен на допущении общих формул артикуляционного строения слогов первичных корней во всех языках мира и независимости звукового строя от семантики. Особенность таких построений состоит в том, что приемы моделирования разрабатываются не на основе реальных моделей языка, а на искусственных, идеализированных формулах исследователя. Шлейхер, — можно научиться осознанию того, что для науки имеет значение только факт, установленный при помощи надежного, строго объективного наблюдения, и основанный на таком факте правильный вывод».
Шлейхур говорит, что языки, возникшие первыми из праязыка, можно называть языками-основами; почти каждый из них дифференцируется в языки, а отдельные языки могут далее распадаться на диалекты, я а диалекты – на поддиалекты. Эти диалекты и поддиалекты с течением времени настолько обособляются, что превращаются в отдельные языки, которые, в свою очередь, дробятся на диалекты и языки. При таком процессе дифференциации языков Шлейхер полностью исключает возможность перекрёстного скрещивания языков и диалектов.

На основе родословного древа Шлейхер делает следующие выводы: а) Языки, относящиеся к одной и той же ветви родословного древа, во всех отношениях ближе друг к другу, чем к языкам других ветвей; у языков же, относящихся к разным ветвям родословного древа, общими могут быть только такие черты, которые уже существовали в праязыке; б) чем восточнее живей индоевропейский народ, тем на более древнем уровне остался его язык, и чем западнее, тем менее древних черт и долее новообразований он содержит. Оба эти вывода не выдерживали критики с точки зрения реальных фактов индоевропейских языков. Во-первых, потому, что одинаковые фонетические процессы захватывали языки, принадлежащие к разным ветвям родословного древа, во-вторых, в восточном древнеиндийском языке, санскрите, который считался эталоном праязыка, наряду с архаическими чертами обнаруживается немало специфических новообразований. Кроме того, факты показывают, что индоевропейские языки уже в глубокой древности вступали в контакты между собой, а не были отделены друг от друга.
Вывод.
Шлейхер был великим языковедом, который определил пути дальнейшего развития языкознания. Его достижения касаются многих сторон и характеристик языка. Прежде всего сохраняется ценность его рассмотрения языка в тесной связи с мышлением. Далее, Шлейхер первым из языковедов поставил вопрос о законах развития языка. Он полагал, что языкознание должно на основе точного наблюдения над языком и языками устанавливать законы языкового развития. Также он поставил и частично решил проблему восстановления индоевропейского праязыка и проследил его развитие в каждом из ответвлений. И, наконец, выдвинув мнлжество научных положений, идеи Шлейхера оказали влияние на компаративистов следующего поколения – младограмматиков, с приходом которых, европейское языкознание вступило в новый этап.
Используемая литература:
1. Березин Ф. М. История лингвистических учений. М.: Высш. Шк.,1975
2. Кондрашов Н. А. История лингвистических учений. М.: Просвещение, 1979
3. Десницкая А. В. Вопросы изучения родства индоевропейских языков..
М.—Л., 1955.
4. Меие А. Введение в сравнительное изучение индоевропейских языков.
М.—Л., 1938
4. Алпатов В. М. История лингвистических учений. М.: Прсвешение, 1979
Министерство общего профессионального
Ростовский Государственный Педагогический
Университет
Лингвистический Институт
Переводческое Отделение
Реферат
по предмету история языкознания
на тему «Натурализм в языкознании:
А. Шлейхер»
Выполнила студентка
2 курса, 23 группы
Новикова Юлия
проверила Боева Н. Б.
Ростов-на-Дону
2001 г.


